WeSparkle Banner Mockup.jpg

WeSparkle | Website Design and Strategy

WeSparkle | Website Design and Strategy

We redesigned the Spark Assistant website to provide more clarity and created a client dashboard to improve the user experience.

  ̌

 

 Client: We Sparkle

My Role: UX Designer, UX Researcher

My Team: Gabriella Lasala, Zay Schaefer

Design Focus: Website Design and Strategy

Research & Design Tools: Pen & Paper, Figma, Google Docs, Google Sheets, iMovie, InVision, Miro, Sketch

Research Methods: Secondary Research, Content Audit, Competitive Analysis, Cognitive Walkthrough, Heuristic Evaluation, Kano Analysis, Speed Dating, Usability Testing

Deliverables: Summary of Findings, User-Flow Diagram, Interactive Prototype

 
 
 

Project Summary:

Problem: 

We Sparkle in a public benefit corporation connecting BIPOC women and LGBTQ+ entrepreneurs with AI tools to help them build their small businesses.  Enter Sparkle Assistant, an online scheduling tool designed to help this user group.  There is currently a lack of clarity as to what the Sparkle Assistant can do for potential customers.  As WeSparkle prepares for its phase two launch, they have also identified a new user group with a new set of needs.

Solution:

Revise the current Spark Assistant website, while highlighting We Sparkle’s mission for good.  Evaluate the clarity of Sparkle Assistant’s features and provide improvements to the user experience.

Results:

In this project, we redesigned the Spark Assistant website to provide more clarity and created a client dashboard to improve the user experience.

 
 

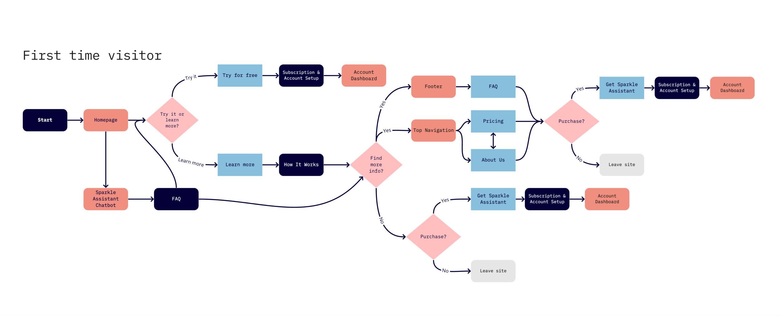
User-Flow Diagram for first time user

 
User-Flow Diagram for existing client

User-Flow Diagram for existing client

 
 

The Challenge:

  • Understand the users and the challenges the user is facing in running a small business.

  • Learn what comparable applications are doing in the space, what features are being leveraged, and what features we could potentially leverage in a new design.

  • Understand how users are interacting with online scheduling tools, the current user path, the pain points, and the areas of opportunity.

  • Redesign the Spark Assistant website to add clarity to the question: what is different about Sparkle Assistant?

 
 

Dashboard Overview Feature

Client Dashboard Feature

Text Feature (schedule appointment through text message)

Send Feedback Feature

 

Kano Model of new features

 
 
I think it helps with scheduling and organization... there is a certain lack of clarity.
— Melissa G. (Research Participant)
 
 

CURRENT Home Page

NEW Home Page

 
 

The Approach:

Secondary Research, Competitive Analysis:

To gain insights on what comparable applications are doing in the space, what features are being leveraged, and what features I could potentially leverage in a new design.

Content Audit, Cognitive Walkthrough, Heuristic Evaluation: 

To evaluate the current product website and user experience, to gain insights on the current user’s path, the pain points, and the areas of opportunity.

Interviews:

To learn more about users and the digital tools they are using.  To assess how users perceive the Sparkle Assistant and its value proposition.

Kano Analysis: 

To test proposed features for the product website and client dashboard.

Prototyping:

To illustrate resign of the user path based on the recommendations of the research participants.

Usability Testing:

To gain insights on the pain points and areas of opportunity for the prototype.

Interactive Prototyping & Presentation:

To communicate my findings and recommendations for the project.

 
 

Architectural diagram

 
 
If I were looking for a tool to use... I would go for this one purely based on who I am supporting and the mission-driven piece.
— Sarah M. (Research Participant)
 
 

CURRENT How It Works Page

NEW How It Works Page

 
 

The Results:

  • A redesigned product website to help users understand what’s different about Sparkle Assistant.

  • A new “how it works page” that highlights features of Sparkle Assistant through videos and an easy-to-read bullet-point list.

  • A new “about page” that defines the target audience and We Sparkle’s mission for good.

  • A client dashboard that is both functional and flexible to meet the needs of the client.

 
 

Dashboard Overview

Calendar

Work/Life Balance Settings

Availability Settings

Account Details

Account Details

Integrations

 
 

Final Thoughts:

7 out of 7 research participants said they care about the businesses they are partnering with and how they are giving back.  We wanted to highlight that in our redesign of the website and client dashboard.  We Sparkle’s mission for good is unique and we wanted to celebrate it!

 
 

CURRENT About Page

NEW About Page

 
 
Previous Case Study
Next Case Study